商务部研究院电商所发布:《我国跨境电子商务发展报告2019》
日期:2021-12-14
点击上方“蓝色字体”,关注我们~
2019年6月17日,商务部研究院电子商务研究所发布《我国跨境电子商务发展报告2019》(以下简称《报告》)。《报告》深入分析了2018年我国跨境电商发展的现状、特征、政策环境以及未来趋势。
《报告》指出:
2018年我国跨境电商持续发展
1、跨境电子商务交易总额不断增长,结构优化升级;
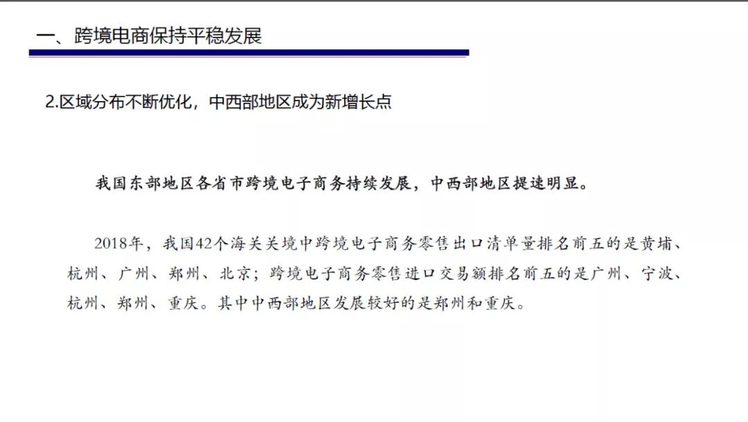
2、跨境电子商务国内区域发展逐步均衡,中西部地区成为新增长点;
3、跨境电子商务国际范围不断扩大,丝路电商成为新亮点。
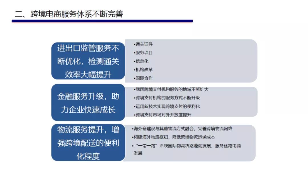
我国跨境电商服务体系不断完善
1、进出口监管服务不断优化,检测通关效率大幅提升;
2、金融服务升级,助力企业快速成长;
3、物流服务提升,增强跨境配送的便利化程度。
多业态融合助推新模式快速成长
1、社交平台与跨境电子商务融合,形成短视频电商,成为跨境电子商务的新增长点;
2、传统跨境电商平台与线下实体融合,形成跨境O2O。
呈现三大特征
1、市场需求精耕细分,助力消费结构升级;
2、跨境电商平台优化升级,服务能力增强;
3、优化供应链管理,加速品质产品出海。
将有四大趋势
1、我国跨境电子商务进口将进一步扩大;
2、融合创新将成为跨境电子商务的新增长点;
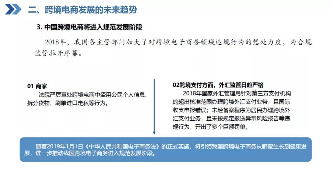
3、跨境电子商务将进入规范发展阶段;
4、我国参与跨境电子商务国际治理将不断深入。
《报告》主要内容如下:
(来源:商务部研究院电子商务研究所)


